外用中药需要什么批号?选错毁所有!一张图看懂3大路径
2026-03-27 来自: 郑州博康医药科技开发有限公司 浏览次数:2

外用中药需要什么批号?选错毁所有!一张图看懂3大路径与活路
当你在搜索引擎里查询“外用中药需要什么批号”时,说明你已跨过幻想,开始直面产品合规化的核心问题。然而,搜索结果可能让你更加困惑:有人说办“消字号”,有人说“健字号”更好,还有人说“妆字号”也行……
混乱的信息背后,是一个残酷事实:超过半数的外用中药产品,从“选批号”这一步走错了方向,导致后续所有投入付诸东流,甚至面临法律风险。 本文将为你构建一个清晰的决策框架,并揭示每个选择背后的机会与深渊。
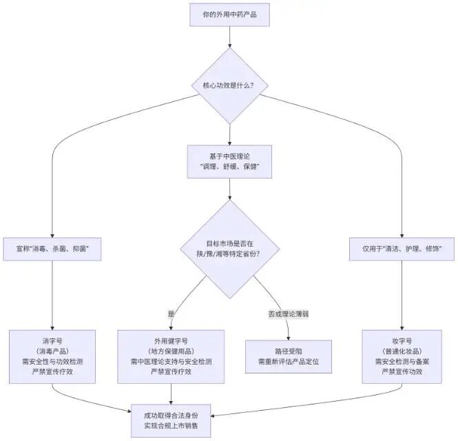
一、核心决策框架:先看功效,再定批号
一个基本关键的逻辑是:不是你想办什么批号,而是你的产品功效决定了你只能办什么批号。 参考下面的路径图,你可以快速定位:

记住:功效是“因”,批号是“果”。切勿颠倒。
二、三大主流路径深度解析与致命陷阱
路径一:消字号(消毒产品)- 主流,但误解深
· 是什么:用于皮肤、黏膜等消毒、抑菌、抗微生物的制剂。
· 要求:需完成毒理安全检测+杀菌/抑菌功效检测,备案管理。
· 宣传红线:绝不能宣传任何治疗作用(如治脚气、祛湿疹、消炎)。只能说“用于消毒、抑菌”。
· 典型陷阱:
1. “套号贴牌”:用他人批文生产自己配方,这是制假售假。
路径二:外用健字号(即保健用品)- 狭窄,但易“踩空”
· 是什么:部分省份对基于中医理论的外用保健调理品的管理方式(如按摩膏、贴剂)。
· 核心要求:提供扎实的中医药理论依据(如经络理论、外治原理),并通过安全性检测。
· 限制:地域性极强,且政策可能调整。
· 典型陷阱:
1. “理论造假”:服务机构编造或拼凑理论依据,一旦被识破,满盘皆输。
2. “政策盲区”:投入巨大后,政策突变,通道关闭。
路径三:妆字号(普通化妆品)- 普遍,但限制严
· 是什么:用于皮肤清洁、护理、修饰的产品。
· 要求:完成安全性检测,进行网上备案。
· 宣传红线:只能宣传清洁、护肤、美容等物理作用,绝不能宣称任何“功效”(包括抑菌、保健、调理)。
· 典型陷阱:
1. “打擦边球”:将具有抑菌或调理作用的产品申报为妆字号,导致宣传时违法。
2. “误以为简单”:虽为备案制,但安全要求、生产规范同样严格。
三、风险:不在于“办什么”,而在于“找谁办”以及“怎么办”
无论你选择哪条路径,风险往往来自合作方和办理方式本身。市场上有两种截然不同的服务商:
一类:“合规搬运工” - 走流程,不担责
· 特征:承诺“包拿证”,但合同里对 “批文/备案的合法性、真实性” 及 “未来因批文问题导致处罚” 的责任,完全回避。
· 后果:一旦出事(如被发现套号、数据造假),他们只退服务费,而你作为产品所有人,将承担所有罚款、赔偿及法律责任。这是市面上90%代办机构的真实面目。
第二类:“全责护航者” - 担结果,共风险
· 特征:敢于在合同中明确写入:“因我方申请的批文/备案不合规导致客户被罚,我方承担全部赔偿责任。”
· 价值:他们将自己的利益与你的长期安全深度绑定,真正为结果负责。
四、我们的解决方案:不做单选题,提供基于你产品的路径规划
在郑州博康,我们不做“卖批号的生意”。我们提供 “外用中药产品合法身份战略规划与全责落地” 服务。我们的价值在于:
1. 前置研判,让你一开始走对路:我们会综合你的产品特点、市场策略、预算,为你分析三条路径的可行性与长期风险,帮你做出有利的选择,避免方向性错误。
2. “全责赔付”的法律保障:无论选择哪条路径,我们都将行业高标准的承诺写入合同:“因我司办理的批文/备案本身不合法导致客户损失,我司承担全部赔偿。” 这是对你保障。
3. 自营工厂支撑,确保路径全程可落地:我们拥有约3996平米的自营标准化工厂。这不仅意味着我们能确保申报的工艺完全能生产出来,更意味着我们从研发、检测、申报到生产,提供的是 “拿证即可上市销售”的一站式交付,而非一纸空文。
选择一个批号,是选择你产品的“法律基因”和“商业命运”。
这个基因如果携带“违法”或“欺诈”的片段,它注定无法健康生长。
如果你正在为你的外用中药产品寻找合规出路,并对批号选择感到迷茫,我们强烈建议你在行动前,先完成一次系统的战略评估。
我们提供【外用中药产品合规路径规划与风险评估】服务。 请简要描述你的产品核心作用与目标,你将获得:
1. 三大路径对比分析:针对你产品的定制化优劣势与成本分析。
2. 核心风险预警:明确指出你可能踏入的1-2个具体陷阱。
3. 清晰行动路线图:一个可行的、分步骤的合规化启动方案。
让责任,为你扫清合规之路上的所有未知与恐惧。